
概要
宮城県では、加工原料価格の高騰によって経営が圧迫されている県内の水産加工業者を支援するため、国の「物価高騰対応重点支援地方創生臨時交付金」を活用した補助金制度を実施しています。本補助金は、原材料費の上昇に対応した新たな取組や商品開発を行う事業者を支援し、経営の安定化と付加価値の向上を目的としています。補助対象となるのは、宮城県内に本社を有する水産加工業者です。ただし、同一内容で他の補助金を受けている場合や、県税に未納がある事業者、暴力団関係者、入札参加資格に制限がある事業者などは申請できません。補助対象経費は、原料価格の高騰に対応した取組に必要な費用で、主に「代替原料の活用」や「既存原料を活用した高付加価値商品の開発」に関する経費が対象となります。具体的には、商品開発のための産地視察やバイヤー訪問にかかる旅費、専門家への謝金、試作に必要な原材料費や検査分析費、消耗品・資材購入費、さらに加工機械や資機材の購入費などが含まれます。なお、単なる老朽化による機械の買い替えは補助対象外となります。ここでいう「代替原料」とは、これまで使用していた原料とは種類が異なる水産物、または同じ種類でも産地が異なる原料を指します。こうした原料を活用した新商品の開発や、生産工程の見直しによる付加価値向上の取組が支援の中心となります。本補助金は、物価高騰の影響を受ける水産加工業者の事業継続と競争力強化を後押しする制度であり、地域産業の維持・発展につながる取組を幅広く支援する内容となっています。
補助金の内容について
補助対象者
宮城県内に本社を有する水産加工業者
【以下に該当する事業者は、交付申請することができません。】
(1)補助金の交付対象となる事業について、同一事業内容の他の補助金を受ける場合
(2)地方自治法施行令(昭和22年政令第16号)第167条の4(一般競争入札の参加者の資格)の規定に該当する者
(3)交付申請時に宮城県の物品調達等に係る競争入札の参加資格制限要領(令和2年4月1日施行)に掲げる資格制限の要件に該当する者
(4)暴力団排除条例(平成22年宮城県条例第67号)に規定する暴力団又は暴力団員等
(5)県税に未納がある者
(6)その他補助が適当でないと知事が認める者
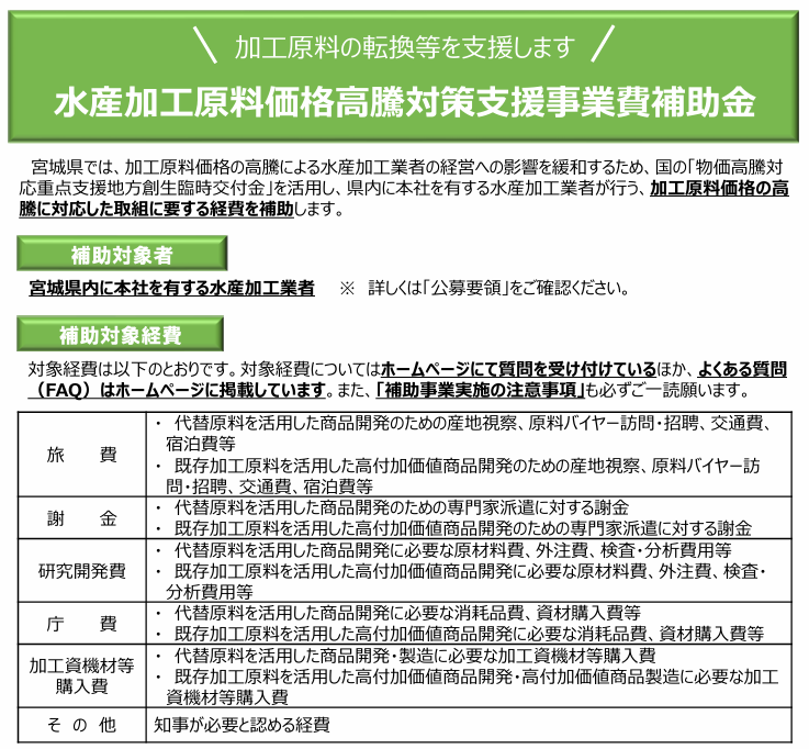
補助対象経費
対象経費は以下のとおりです。なお、対象経費については「補助事業実施の注意事項」に記載していますので、必ずご一読願います。
また、本ホームページにて質問を受け付けているほか、よくある質問(FAQ)も掲載していますので、ご確認ください。
なお、表中の「代替原料」とは、以下のいずれかを指すものとします。
(1)既存原料と水産物の種類が異なる原料。
(2)既存原料と水産物の種類は同じだが、産地が異なる原料。
| 経費項目 | 具体的な内容 |
|---|---|
| 旅費 | 代替原料を活用した商品開発のための産地視察、原料バイヤー訪問・招聘、交通費、宿泊費等既存加工原料を活用した高付加価値商品開発のための産地視察、原料バイヤー訪問・招聘、交通費、宿泊費等 |
| 謝金 | 代替原料を活用した商品開発のための専門家派遣に対する謝金既存加工原料を活用した高付加価値商品開発のための専門家派遣に対する謝金 |
| 研究開発費 | 代替原料を活用した商品開発に必要な原材料費、外注費、検査・分析費用等既存加工原料を活用した高付加価値商品開発に必要な原材料費、外注費、検査・分析費用等 |
| 庁費 | 代替原料を活用した商品開発に必要な消耗品費、資材購入費等既存加工原料を活用した高付加価値商品開発に必要な消耗品費、資材購入費等 |
| 加工資機材等購入費 | 代替原料を活用した商品開発・製造に必要な加工資機材等購入費既存加工原料を活用した高付加価値商品開発・高付加価値商品製造に必要な加工資機材等購入費(単純な老朽化による購入は対象外) |
| その他 | 知事が必要と認める経費 |
補助限度額・補助率
| 補助限度額 | 補助率 |
|---|---|
| 補助上限500万円補助下限50万円 | 補助対象経費の2分の1以内 |
- 交付決定にあたって、交付申請額の補助上限額に達しないことがあります。
- 交付決定後、事業の縮小等で補助金交付額が下限の50万円を下回った場合、対象期間内の経費であっても補助金は支払われませんので、経費の取扱にはご注意願います。
申請方法について
申請方法
補助金交付申請書(様式第1号)に必要事項を記入の上、次の書類を添付し、以下に記載の「提出先(Logoフォーム)」にて提出願います。
補助金交付申請書の添付書類
(1)補助事業計画書(様式第1号-別紙1)
(2)事業費積算明細書(様式第1号-別紙2)
(3)上記(2)の金額が確認できる書類(見積書等)
(4)事業スケジュール(様式第1号-別紙3)
(5)暴力団排除に関する誓約書(様式第1号-別紙4)
(6)発行から3か月以内の現在事項全部証明書
(7)納税証明書(発行から3か月以内で、全ての県税に未納が無いこと)
(8)会社案内のパンフレット等(会社の概要が分かるもの)
(9)購入する加工資機材等のカタログ又は諸元表(加工資機材等を購入する場合)
(10)固定資産台帳等会社で所有している全ての設備が分かるもの(加工資機材等を購入する場合)
(11)その他知事が必要と認める書類
募集期間
令和8年2月16日(月曜日)から令和8年3月6日(金曜日)17時まで
注意事項
- 申請書類の提出方法は、Logoフォームのみとなります。
- Logoフォームで申請書類を提出いただいた順に内容確認をし、内容確認が完了したものから順次、交付決定いたします。
- 今回の公募においては、内容確認が完了したもの20件(最大)に対して交付決定いたします。20件に達した場合は上記募集期間内であっても受付を締め切るほか、募集期間内にLogoフォームで申請書類を提出いただいたとしても交付決定はできません。
- 内容確認中、申請書類の不備や不足が判明した場合、その旨を連絡いたしますので、書類を整備の上、再度申請願います。なお、再度申請いただくまでの間に、別の事業者から不備や不足の無い申請書類の提出があった場合、そちらを優先的に確認しますのでご了承願います。
- 公平性を期すため、募集期間内において、申請書類等の確認状況に関するお問い合わせには一切回答できませんのでご了承願います。
- 書類不備による再度申請を除き、本事業は1事業者につき1申請となります。申請内容が異なる場合であっても、同事業者が複数回活用いただくことはできません。
- 本事業は複数回の公募を予定しています。次回の公募は募集期間の締め切りから1~2か月後を想定しています。なお、公募は予算額に達し次第終了となります。
提出先等
- Logoフォーム(外部サイトへリンク)(2月16日8時30分から入力可能です。)
- 質問受付フォーム(別ページへリンク)(本事業に関する質問はこちらへ入力願います。)
4.事業実施の流れ
事業開始
交付決定日または交付決定前着手届提出日から事業開始可能です。
事業期間中
補助対象となる事業実施期間は、交付決定日から令和9年2月26日(金曜日)までです。事業期間内に完了できるよう進捗管理をお願いいたします。
また、事業期間内において、計画に大幅な変更(補助事業に要する経費の相互間で30%を超える変更や、事業内容の大幅な変更等)がある場合は、計画変更の承認申請をしていただく必要がありますので、必ず事前に水産業振興課流通加工班へご相談ください。
事業完了
補助事業の完了日から1カ月を経過した日、又は令和9年3月5日までのいずれか早い日まで必要書類を提出してください。
必要書類については、「補助事業実施の注意事項」を参照願います。
なお、提出に当たっては、必要書類の内容について、必ず事前に水産業振興課流通加工班へご相談ください。
5.公募要領、交付要綱、様式等
要領・要綱等
- 公募要領(PDF:258KB)
- チラシ(PDF:795KB)
- 交付要綱(PDF:181KB)
- 補助事業実施の注意事項(PDF:433KB)
- よくある質問(FAQ)(PDF:520KB)
- 交付申請書の記載ポイント(PDF:237KB)
交付申請関係様式
- 【様式第1号】交付申請書(ワード:43KB)
- 【様式第1号別紙】補助事業計画書、事業費積算明細書、事業スケジュール、暴力団排除に関する誓約書及び役員等名簿(ワード:106KB)
- 【様式第4号】交付決定前着手届(ワード:40KB)(必要な場合のみ)
その他様式
- 【様式第2号】変更承認申請書(ワード:42KB)
- 【様式第3号】中止(廃止)承認申請書(ワード:40KB)
- 【様式第5号】補助事業遅延等報告書(ワード:41KB)
- 【様式第6号】遂行状況報告書(ワード:36KB)
- 【様式第7号】補助事業実績報告書(ワード:38KB)
- 【様式第7号別紙】補助事業実績書、事業費支出明細書、事業実績一覧(ワード:69KB)
- 【様式第8号】概算払請求書(ワード:41KB)
- 【様式第9号】消費税及び地方消費税額の額の確定に伴う報告書(ワード:41KB)
- 【様式第10号】取得財産の処分承認申請書(ワード:40KB)
6.問い合わせ先
〒980-8570 宮城県仙台市青葉区本町3-8-1(行政庁舎12階南側)
宮城県水産林政部水産業振興課流通加工班
TEL:022-211-2931
FAX:022-211-2939
mail:suishinr@pref.miyagi.lg.jp



